Appendix - Fractal Architecture

  Name Size Last Modifier Creation Date Last Mod. Date Comment  
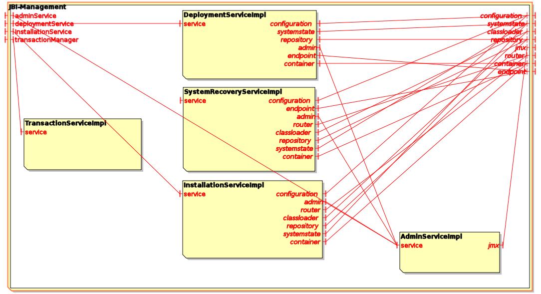
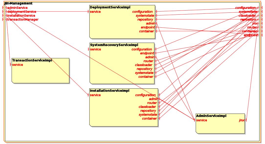
JPEG File jbi-mngt.jpg    95 kB Christophe DENEUX Mar 10, 2010 4:23:21 PM CET Mar 19, 2013 9:24:39 AM CET  
 
Version 3 (181 kB - Christophe DENEUX - Mar 15, 2013 8:03:29 PM CET) JBI Management Composite
Version 2 (179 kB - Christophe DENEUX - Mar 15, 2013 5:09:27 PM CET)
Version 1 (95 kB - Charles Casadei - Mar 10, 2010 4:23:21 PM CET) JBI Management Composite
 
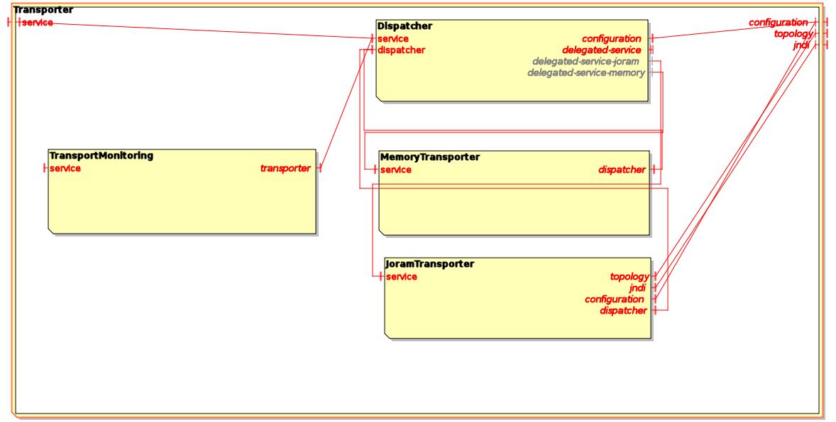
JPEG File transporter.jpg    63 kB Charles Casadei Mar 10, 2010 4:24:17 PM CET Mar 10, 2010 4:24:17 PM CET Transporter Composite
JPEG File platform.jpg    52 kB Charles Casadei Mar 10, 2010 4:23:42 PM CET Mar 10, 2010 4:23:42 PM CET Platform Composite
JPEG File jbi-messaging.jpg    61 kB Charles Casadei Mar 10, 2010 4:22:59 PM CET Mar 10, 2010 4:22:59 PM CET JBI Messaging Composite
JPEG File comm.jpg    84 kB Charles Casadei Mar 10, 2010 4:22:23 PM CET Mar 10, 2010 4:22:23 PM CET Communication Composite

Download All